手机版 | 登陆 | 注册 | 留言 | 设首页 | 加收藏
当前位置: 网站首页 > 民生 > 文章 当前位置: 民生 > 文章

冒领股权款,侵占不退还——吉林敦化市一村委会为何如此任性?

时间:2023-04-24    点击: 次    来源:法讯网    作者:佚名 - 小 + 大

冒领股权款,侵占不退还
——吉林敦化市一村委会为何如此任性?

    三年前,三位死亡村民股东遗留的31.5万元股权款被当地村委会长期侵占,拒不分配,作为三位死亡村民的亲属,高瑞芬及子女为讨回该笔继承款,与工农村村委会展开了三年的诉争。

    本案在法学界引发热议,有专家认为,依据《村委会组织法》等相关法律以及最高法相关司法判例,不论当地政府还是法院都有权处理此案。事实上,当地政府与法院玩了一场互踢皮球的游戏,均以“村民自治事务”为由,剥夺了高瑞芬等人的诉求,堵死公民权利救济的合法渠道。这也使得该村委会更加任性,拒不退还其侵占的31.5万元股权款。

三位村民系实际出资人股东

    村民高瑞芬与工农村村委会之间的纠纷起因源于上世纪八十年代。1988年,位于吉林省敦化市城郊的工农村,划扣村民的50万元“公积金”,注册“敦化市江南乡工农企业公司”(下称“工农企业公司”),工农村委会是其上级主管部门,并兴建了蔬菜水果批发市场,为村集体经济发展奠定了基础。
    “公积金”是1983年实行家庭联产承包制(俗称“大包干”)之前中央明文规定的扩大再生产资金。其是由人民公社从全体社员劳动所得中提取5%-7%的钱款,通常由大队(村委会)代管。故“公积金”属于社员(村民)名下的个人财产,并非生产大队(村委会)的自有资金。
    本案中,高瑞芬的三位死亡亲属李勇、黄素兰、李春柱,均在1988年之前参加工农村集体劳动,因此该三人系前述50万元公积金的贡献者和所有者之一,应为工农企业公司的实际出资人。

    历经十余年的发展,工农企业公司不断壮大,其资产由50万元激增至1500万元。1999年5月4日在工农村村委会的操控下,原工农企业公司演变为“敦化市工农批发市场有限责任公司”(以下简称“工农有限公司”),前者名下资产也演变为后者名下资产。

    2000年1月工农有限公司发起设立“吉林省工农批发市场股份有限公司”(下称“工农股份公司”),其中工农有限公司持有608万股。次年工农股份公司更名为“吉林省康惠实业股份有限公司”(下称“康惠公司”),股东股份未发生变化。

    从工农有限公司、工农股份公司、康惠公司的股份构成来看,均承继了由50万元初始资本盈利积累的数千万资产。因此李勇等三人在工农企业公司中的出资人身份及于工农有限公司等三公司,为该三公司的实际股东,股份由工农有限公司代持。
    事实也即如此。2007年2月10日、3月4日,工农村村民会议、工农有限公司股东会分别作出决定将608万股量化至村民个人名下,据此,包括李勇等三人在内的村民取得股东身份。随后的2007年、2009年和2011年,李勇等村民股东取得了工农有限公司的红利和股权款。该事实足以证明,村委会承认李勇、黄素兰、李春柱三人具有工农有限公司实际出资人的股东身份,而作为该三人的直系亲属,高瑞芬及四位子女有权继承该三人遗留的31.5万元股权款。
工农村委会虚假出资的事实

  库房出资清单

    股东身份是双方诉争的焦点之一,而工农村委会是否虚假出资,也是法院查清事实,公正裁判、息争止讼的关键。

    工商登记载明,工农有限公司注册日期为1999年5月4日,其注册资本275万来源于库房固定资产作价投资。而《建设工程规划许可证》、《房屋所有权证审批表》分别载明,该库房规划建设时间为1999年5月6日,所有权初始登记为2000年3月6日。

库房建设工程规划许可证

产权证书

    后面的两个时间点明显晚于工农有限公司注册日期,且该库房的建设单位为“工农批发市场”,所有权人为“工农股份公司”,均非工农村委会。

    显然,注册工农有限公司时,库房实物并不存在。由此可见,当年工农村委会以库房作价275万元出资注册工农有限公司,系虚假出资。据此,该村委会无权领受和分配工农有限公司红利和股权款,亦无权扣发李勇等三人应得的31.5万元股权款。

工农村委会冒领并非法处分股权款

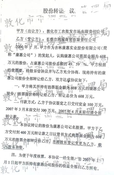
    2007年3月5日,工农有限公司与鸿城公司签定《股权转让协议》,将工农有限公司持有康惠公司的608万股份转让给后者。

    但作为时任工农村书记的王怀庆,利用担任工农有限公司、康惠股份公司和鸿城公司法定代表人的身份,暗箱操作,以每股1元的价格,将608万股低价转让给鸿城公司。经审计,每股的实际价值为6.0954元,王怀庆等人将鸿城公司实际支付的巨额转让款据为已有,严重侵害村民股东的财产权益,导致村民股东多年持续上访。

股东会决议

股权转让协议

    2018年,王怀庆等人迫于刑事责任压力,退回1622万元赃款。但事实相反,工农有限公司成了局外人,2018年年底,在工农村委会的操控下,这笔资金从康惠公司直接流入了工农村委会账户并被违法分配。

    从此笔钱款的性质和来源上看,该笔资金并非工农村2018年集体经济收益,而是工农有限公司转让其所持康惠公司608万股所得的股权对价款,系村民股东历经11年讨回的投资收益款。

    据此,该1622万元股权转让款,唯有工农有限公司有权领受和分配,而工农村村委干部利用职权,领取这笔资产,属于典型的冒领行为,其所做出的资产分配行为,亦属于无处分权的人处分他人合法财产的违法行为。两项违法行为,这也直接导致李勇等三人遗留的31.5万元股权款被长期侵占,从而引发了高瑞芬与工农村委会之间的三年财产损害诉争。

“村民自治”不应当成为法外之地

敦化市政府处理意见

    纵观高瑞芬与工农村委会的三年财产损害诉争,不论政府部门还是人民法院,在明知前述事实真相的情况下,未能秉持公平正义,却将高瑞芬等人的合法诉求来回推诿。
    高瑞芬的代理人认为,首先,本案的两级政府、三级法院对下述事实是明知的:其一,1622万元属于王怀庆等人2007年侵占、2018年返还给工农有限公司的股权款,故此笔巨款并非2018年工农村集体经济收益,村委会无权分配。其二,两级政府、三级法院均有权纠正工农村委会冒名领取并侵占股权款的违法事实。在明知事实真相的情况下,两级政府、三级法院却以村民自治事项为由,拒不支持高瑞芬等人的信访和诉讼请求,相互推诿、故意不作为,将“村民自治”当成法外之地。

吉林高院裁定书
    其次从高瑞芬等五人在一审、二审、再审期间提交的证据来看,足以证明:其一,李勇等三人具有工农有限公司股东身份;其二,工农村委会对工农有限公司虚假出资,不具有股东身份;其三,该村委会冒领并违法处分608万元,1622万元股权款;其四,李勇等三人有权取得31.5万元股权款,高瑞芬等五人等有权继承此笔遗产。
    代理人认为:“吉林高院作出的驳回再审申请裁定有明显‘硬伤’。其一,针对同一原审裁判和再审事由,该院作出两种相反的‘本院认为’。先“认为”二审法院适用法律错误,程序违法,后“认为”二审法院驳回起诉并无不当,明显矛盾;其二,以一、二审法院未采纳,且双方当事人均有异议的‘分配方案’、‘和解协议’径行作为驳回再审事由的根据;其三,越俎代庖,在事由审查程序中做实体审理,将原审法院认定的民事案件性质改变为村民自治事项。该院对高瑞芬等人关闭救济程序之门,致使审判监督程序‘空转’,显然将村民自治当成法外之地。该行为明显违反审判监督程序的设置初衷,明显违反《村委会组织法》立法原意。”
    了解案情的一位法学教授认为:“草菅民权,罔顾法律,有错不纠,致使信访和再审程序‘空转’,本质上属于官员的隐性腐败。它对民心的伤害和法治的杀伤力,绝不亚于显性腐败。客观上,它对混进村‘两委’中黑恶势力挑衅法律底线、搜刮民脂民膏充当保护伞。本案中黑手操纵村委会冒领股权款、侵占不退还,且愈加任性,盖源于此。”
    “一步一坎整三年,官司打回解放前,讨回公道为何难?”这是七十五岁老妪高瑞芬发出的“天问”。为了讨回31.5万元的残生活命钱,她住过地下室,蹲过拘留所,求助两级政府和三级法院。这个现实版的“秋菊打官司”给人们留下了难解的疑惑:村委会以村民自治为由鱼肉百姓,究竟谁来管?

上一篇:重庆奉节中学教师邱密甜殴打他人缘何逍遥法外

下一篇:执法精准,观音山三处不到1.5平设施被罚没!视而不见?森林公园几千亩生态林被毁无人管

联系《中新法律网》 | 关于《中新法律网》
工信部备案号::京ICP备2025107888号  |   广播电视节目制作经营许可证(京)字第30333号  |  地址:WWW.CNLAW.TOP  |  QQ:663924333【微信同号】  |